首页
公司概况
业务范围
碳足迹
林业碳汇
新闻中心
公司要闻
行业动态
精品案例
绿地养护
生态修复
生态文旅
林业碳汇
荣誉资质
公示信息
项目信息
认证公示
资源中心
政策法规
相关标准
培训资源
证书查询
碳业务证书
体系证书
联系我们
首页
公司概况
业务范围
新闻中心
精品案例
荣誉资质
公示信息
资源中心
证书查询
联系我们
首页
Home Page
公司概况
Company Overview
业务范围
Business Scope
碳足迹
林业碳汇
新闻中心
News Center
公司要闻
行业动态
精品案例
Boutique Case
绿地养护
生态修复
生态文旅
林业碳汇
荣誉资质
Honor
公示信息
Public Information
项目信息
认证公示
资源中心
Resource Center
政策法规
相关标准
培训资源
证书查询
Certificate Inquiry
碳业务证书
体系证书
联系我们
Contact Us
Copyright © 2021 宇相碳测认证(天津)有限公司 保留所有权利
公示信息
Public Information
推动绿色低碳发展,建设和谐美丽中国
评价公示
Evaluation Publicity
认证公示
Certification Publicity
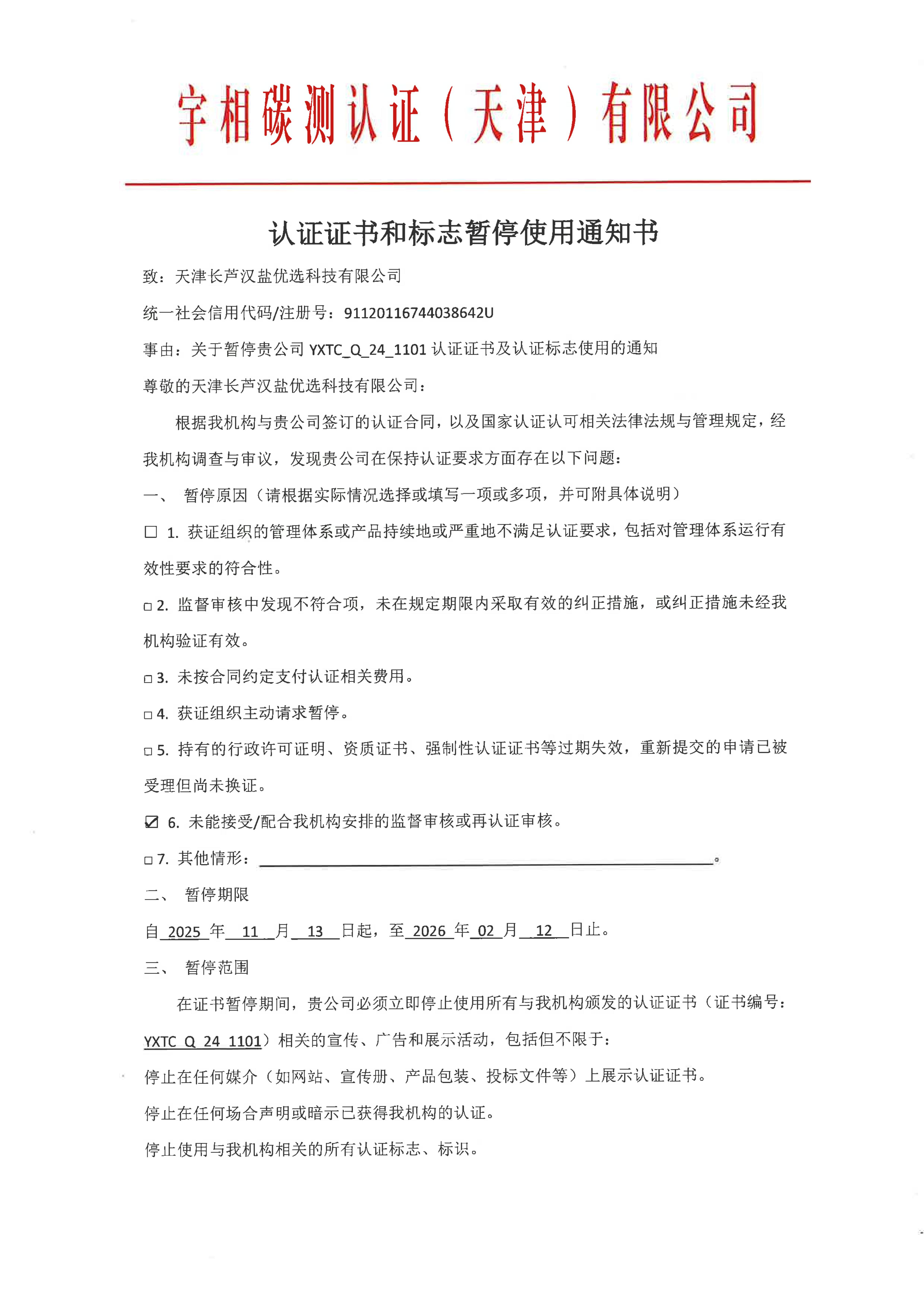
天津长芦汉盐优选科技有限公司-质量管理体系认证证书-暂停通知
发布时间 :2025-12-26 14:55
上一篇
返回列表
下一篇
近期资讯